|
據全球液流電池網獲悉,9月19日,國家能源局公示第五批能源領域首臺(套)重大技術裝備名單,其中有2個液流電池相關裝備。
裝備名稱:基于1MW級大功率電池模塊的釩液流電池儲能系統
研制單位:大連融科儲能技術發展有限公司
用戶單位:中核匯能河南能源有限公司
依托工程:中核匯能西華縣250MW/1000MWh獨立儲能項目
裝備名稱:兆瓦級鋅溴液流電池儲能系統
研制單位:中國華電科工集團有限公司、江蘇恒安儲能科技有限公司、北京華科儲能科技有限公司、北京科技大學
用戶單位:華電(海西)新能源有限公司
依托工程:青海華電海西托格若格11MW/44MWh儲能項目
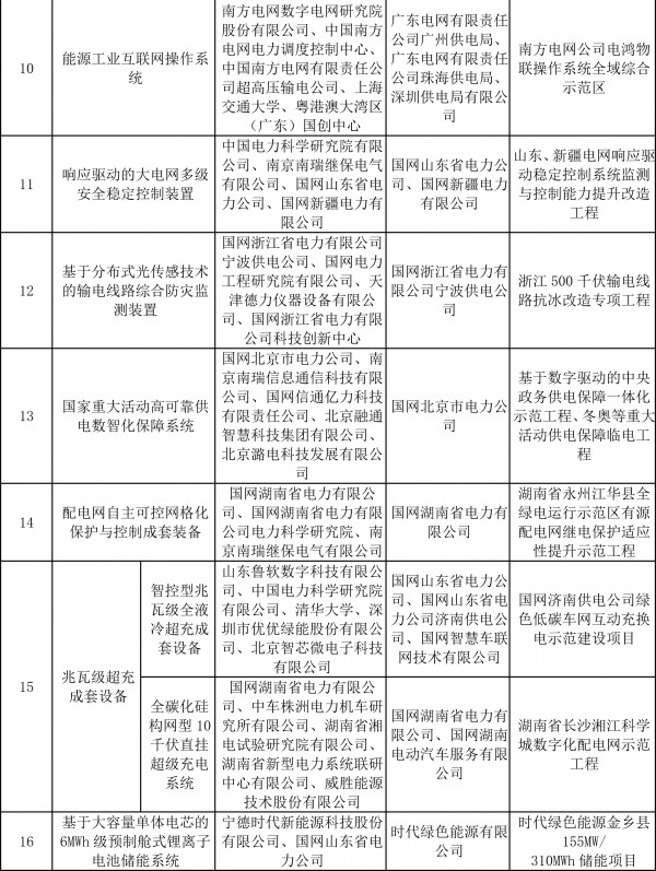
裝備名稱:基于大容量單體電芯的6MWh級預制艙式鋰離子電池儲能系統
研制單位:寧德時代新能源科技股份有限公司、國網山東省電力公司
用戶單位:時代綠色能源有限公司
依托工程:時代綠色能源金鄉縣155MW/310MWh儲能項目
裝備名稱:基于軟巖地下儲氣庫的百兆瓦級壓縮空氣儲能系統
研制單位:中鐵工程設計咨詢集團有限公司、中國科學院武漢巖土力學研究所、中國大唐集團科學技術研究總院有限公司、中儲國能(北京)技術有限公司
用戶單位:大唐中寧能源開發有限公司
依托工程:大唐中寧100MW/400MWh壓縮空氣儲能項目
裝備名稱:35kV高壓直掛式構網型儲能系統
研制單位:國網青海省電力公司、南京南瑞繼保工程技術有限公司、國網經濟技術研究院有限公司、中國電力科學研究院有限公司、常州博瑞電力自動化設備有限公司
用戶單位:青海茫崖魯能新能源有限公司、中廣核青海冷湖風力發電有限公司、茫崖天茫新能源有限公司
依托工程:青海省海西州格爾木市寶庫儲能工程
裝備名稱:基于聚陰離子型電芯的MW級鈉離子電池儲能系統
研制單位:國電南京自動化股份有限公司、清華大學、上海電力大學、華電電力科學研究院有限公司、廈門海辰儲能科技股份有限公司
用戶單位:中國華電集團有限公司甘肅分公司、甘肅華電騰格里綠色能源有限公司
依托工程:甘肅騰格里沙漠河西新能源基地項目
裝備名稱:面向配電網協同控制的智能集散式儲能成套裝備
研制單位:國網湖南省電力有限公司、中國電力科學研究院有限公司、國網綜合能源服務集團有限公司、國網湖南綜合能源服務有限公司
用戶單位:國網湖南省電力有限公司、國網湖南綜合能源服務有限公司
依托工程:湖南省長沙數字化配電網集散式儲能共享保供示范工程、湖南省湘潭市湘鄉集散式儲能示范工程、湖南省邵陽市隆回溫沖臺區保電示范工程
裝備名稱:基于云邊協同技術的規模化儲能電站運行狀態智能預警裝置
研制單位:安徽繼遠軟件有限公司
用戶單位:國網綜合能源服務集團有限公司、國網安徽省電力有限公司
依托工程:國網綜能儲能電站監測系統
裝備名稱:動態可重構電池儲能系統
研制單位:中國長江三峽集團有限公司、清華大學、華電內蒙古能源有限公司、云儲新能源科技有限公司、國網江蘇省電力有限公司
用戶單位:三峽新能源四子王旗有限公司、內蒙古華電騰格里綠色能源有限公司、國網江蘇省電力有限公司
依托工程:三峽烏蘭察布新一代電網友好綠色電站示范項目、華電騰格里100MW/200MWh動態可重構電池儲能電站項目、江蘇高比例新能源縣域智慧配電網及新型儲能示范工程
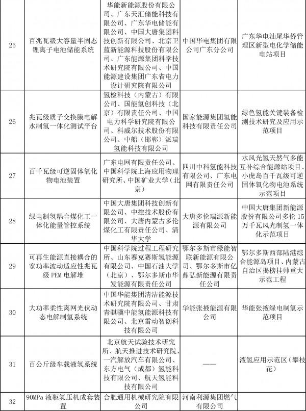
裝備名稱:百兆瓦級大容量半固態鋰離子電池儲能系統
研制單位:華能新能源股份有限公司、廣東天匯儲能科技有限公司、廣東華電儲能有限公司、中國大唐集團科技創新有限公司、北京衛藍新能源科技股份有限公司、廣東能源集團科學技術研究院有限公司、中國能源建設集團廣東省電力設計研究院有限公司
用戶單位:中國華電集團有限公司廣東分公司
依托工程:廣東華電汕尾華僑管理區新型電化學儲能電站項目
以下為原文

國家能源局公告
2025年第4號
為持續推進能源領域首臺(套)重大技術裝備研制和應用,加快能源重大技術裝備創新,切實保障關鍵技術裝備產業鏈供應鏈安全,我局組織了第五批能源領域首臺(套)重大技術裝備申報及評定。現就有關事項公告如下。
一、根據各有關單位申請,經組織專家評審和公示,決定將“基于自主可控IGCT器件的換流閥”等82項技術裝備列為第五批能源領域首臺(套)重大技術裝備。各有關單位要抓緊推動技術裝備研制,扎實依托工程開展應用。
二、按照《關于促進首臺(套)重大技術裝備示范應用的意見》(發改產業〔2018〕558號)和《國家能源局關于促進能源領域首臺(套)重大技術裝備示范應用的通知》(國能發科技〔2018〕49號),能源領域首臺(套)重大技術裝備研制單位、用戶單位及其依托工程享受如下有關政策:
(一)應用首臺(套)重大技術裝備的依托工程優先納入相關規劃并由各級投資主管部門按照權限核準或審批。
(二)能源領域首臺(套)重大技術裝備招投標,經報行業主管部門批準,可采用單一來源采購、競爭性談判等非招標方式以保障任務落實。
(三)應用首臺(套)重大技術裝備的依托工程根據實際需要,可在年度上網電量指標安排、發電機組并網運行、調度方式、燃料供應和監管等方面給予適當支持,鼓勵地方根據實際情況進一步細化并落實知識產權、資金、稅收、金融、保險等支持政策。
(四)應用首臺(套)重大技術裝備的依托工程,根據實際情況享有示范應用過失寬容政策。
三、根據《能源領域首臺(套)重大技術裝備評定和評價辦法》(國能發科技〔2022〕81號),能源領域首臺(套)重大技術裝備研制單位和用戶單位要及時向我局報告工作進展情況,依托工程投產運行一年后開展自評價,形成自評價報告報送我局。
特此公告。
附件:第五批能源領域首臺(套)重大技術裝備名單
國家能源局
2025年9月19日











 |